Railbuyer-onboarding
Jump to navigation
Jump to search
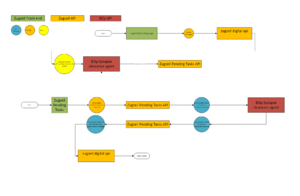
Request creation:
- The process is setup by creating a digital approval rule in the App:Approval_strategies_administration .
- Then the FE app:registration website needs to be installed for the tenant where the approval rule is administered.
- The digital API then processes the requests and saves it in the digital DB.
Request processing:
- The Clearance agent goes over all the digitals that have Approval rules setup and checks if needs to create clearance requests for the Task Manager
Request Approval
- The Request is approved over the Task Manager and upon receiving an answer from the Clearance agent the digital API sends a message to a hardcoded Digital where the deployment process starts over the digital API.
Notes
The digital creator has some configuration files for static components
/var/zugseil/api/digital/Resources/Templates/Railbuyer
