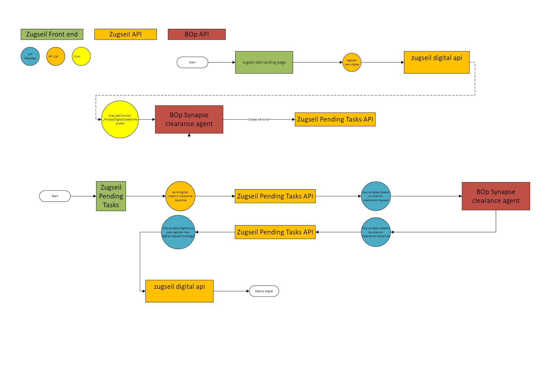
File:ProcessMapRailbuyerApproval.png
Jump to navigation
Jump to search
Size of this preview: 800 × 524 pixels. Other resolution: 1,899 × 1,243 pixels.
Original file (1,899 × 1,243 pixels, file size: 106 KB, MIME type: image/png)
Graphical represenation of the approval workflow
File history
Click on a date/time to view the file as it appeared at that time.
| Date/Time | Thumbnail | Dimensions | User | Comment | |
|---|---|---|---|---|---|
| current | 12:10, 26 August 2024 | 1,899 × 1,243 (106 KB) | Nolongerwithzugseil 01 (talk | contribs) |
You cannot overwrite this file.
File usage
The following page uses this file: