Purchase order

From ZUGSEIL Wiki
Jump to navigation Jump to search
Purchasing order contracting process

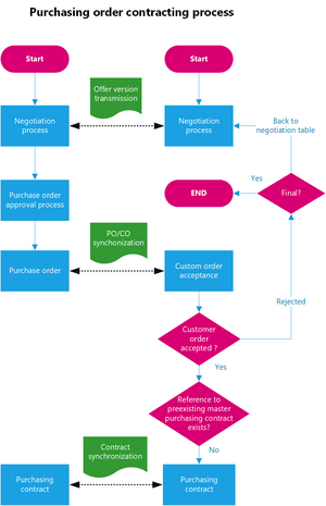
A purchase order is a one sided declaration of a customer towards a supplier, which requires a contract to exist to be legally binding for the customer and the supplier side.

Interaction with suppliers / Contracting

Before a purchase order is created by the customer, the contracting phase is started, which means that customer and suppliers exchange offers until a mutual agreement is found (purchase contract).

Purchase order, created with contract reference (master contract based purchase order)

Once this purchase contract exists, a purchase order can be filed from the customer to the supplier with a reference to this contract. In this case, the supplier's digital only checks if the customer order positions and conditions adhere to the contract and can auto-approve it.


Purchase order, created without contract reference (Individual purchase order)

Purchase orders can also be filed to the supplier without a contract reference. In this case the positions and conditions of the purchase contract are considered to bear a purchasing contract proposal. The purchase order is showing a customer order on the supplier side, which is subject to approval on the customer side. Once approved by the supplier, the system automatically forms a purchasing contract and links the purchase order and the customer order to this contract.

For more information please read up the purchase order processing article.

Purchase orders in the b-op network

When transmitted to a supplier by the B-Op supply chain network connector, a purchase order is transformed within the b-op network to a customer order.

ZUGSEIL software also supports non b-op based supplier relationships. In this case, the B-Op supply chain network connector always assumes that the supplier accepts the order and creates a contract and the expected deliveries and shipments as proposed by the customer.

Structure

Each purchase order has the same structure containing a header and one or multiple positions. The header holds information, which regulates general information like target supplier and holds status information. On position and subposition level the information on the products to purchase and the delivery requirements are defined.

For more information please read up the purchase order processing article.

Related Articles

Related development articles